集团首页
企业概况
企业简介
组织机构
企业资质
企业文化
新闻中心
公司新闻
基层动态
行业资讯
党建中心
集团党建
工会、团委工作
企业荣誉
综合性荣誉
工程性荣誉
信息公开
通知公告
人才招聘
精品工程
房地产
公共建筑
公路建筑
机电冶金
建筑设计
民用建筑
市政环保
装饰工程
钢结构工程
地基与基础处理
海外工程
水利地质灾害
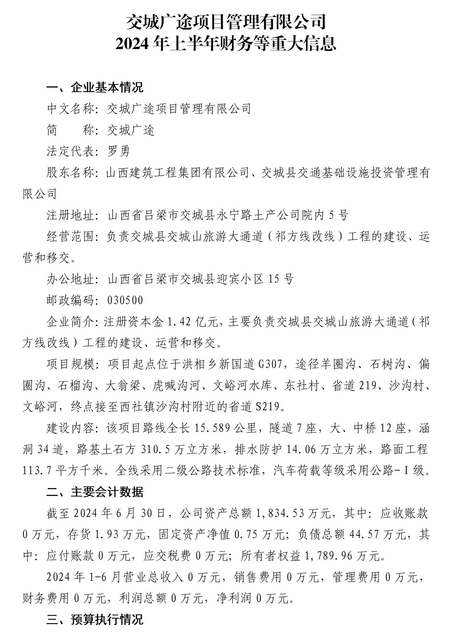
交城广途项目管理有限公司2024年上半年财务等重大信息
时间:2024年07月22日 15:06
作者: